当前位置: 首页 >> 学院新闻 >> 正文
学院新闻

疫情之后的教培行业:在线教育门槛升高,线下形成哑铃型格局

 

2020年的新冠疫情,无情的侵袭人们的身体,还对经济产生了影响。作为教育行业的从业者,大家都在关心本次疫情对教培行业带来的影响。疫情结束后,是否会出现报复性反弹?更重要的是,对今后几年教培行业的走向是什么?就个人观点,和大家进行分享。

转载自 | 校长堡

文 | AI礼拜六

 

一、疫情对教培行业的宏观影响

 

 

1.经济影响


与2003年非典时期相比,国民经济三大产业2003与2019年GDP占比对比图

数据来源:网络数据整理

与2003年非典时期相比,中国的产业结构发生了变化,第三产业GDP占比由2003年的42%,提高到了2019年的53.9%,提高了11.9个百分点。本次疫情对第三产业的冲击又是最大的,餐饮、旅游、教育培训行业影响最大。此次疫情对经济的影响程度会大于2003年非典对经济的影响。

2003年非典后出现了经济反弹,中国在高速增长期,对整体影响并不大。但中国近期GDP增速放缓,大环境发生变化,就好比我们考试一样,从70分提升到90分比较容易,想从90分提到100分,就相对难些。所以这次疫情过后出现经济反弹的幅度会低于2003年。

教育培训行业属于第三产业,并且2020年教培行业的参培率比2003年大幅提高,复工后很难通过扩大生源来弥补损失,并且现在教培行业竞争环境更加恶劣,如果不做改变,复工后80%的损失是补不回来的。

2.政策影响



从2018年教育部颁发《关于健全校外培训机构专项治理整改若干工作机制的通知》后,教培机构一直处于政策严管阶段,规范带来的运营成本增加,使得线下中小型教培机构生存压力增大,盈利能力降低。

受疫情影响,各省份开学时间推迟,大部分省份教育主管部门已明确表示会占用周末和暑假时间进行正常教学。这对教培行业的影响是巨大的,大幅压缩了校外参培的时间。

二、教培行业的洗牌按下了加速键

1.教育行业马太效应加剧


因为疫情,松鼠AI创始人栗浩洋说60%的线下机构会倒闭,精锐教育创始人张熙说60%的在线教育机构会倒闭。表面看这两句话是矛盾的,但核心并不矛盾,无论线上还是线下,两极分化现象都会加剧,强者愈强,弱者愈弱。

中国民办教育协会培训教育专业委员会近期公布的《疫情期间培训教育行业状况调研报告》也说明了马太效应正在加剧,报告收集了1459份来自全国31个省市校外培训机构的有效问卷显示,受疫情影响,超过90%的机构经营存在部分困难或严重困难,其中被调研的线上机构中有83%预测上半年营收将减少。79%的受访机构表示账上资金仅能维持3个月。

疫情加快了教育行业发展的加速度。

在线教育从2013年发展至今,已经加速了教育行业的发展速度,从营收角度来看:年营收达到35亿,新东方用了18年(1993-2011),好未来用了13年(2003-2016),VIPKID只用了4年(2013-2017)。

数据来源:网络数据整理

2018年K12在线用户的渗透率近12%,通过这次疫情的全民在线教育体验之旅,大大降低了各家在线教育公司的获客成本,后期重点看转化效率。疫情过后,大部分用户还是会回流到线下机构,线下的场景需求一直存在,但我相信这次体验过在线教育好处的这批用户,肯定会留着线上或者是有些课程选择线上有些选择线下,我个人判断疫情过后在线教育的渗透率会提升到30%以上。

数据来源:网络数据整理

在线教育门槛会越来越高,会形成头部玩家的格局

资金实力门槛高。2019年暑假,烧钱大战是资源向头部玩家倾斜的标志性事件。以学而思网校、猿辅导和作业帮三家在线K12网校为代表的企业,一掷千金,近十家企业在暑假期间投入了40-50亿元资金用于市场营销活动。中国互联网江湖有一条铁律:老大和老二打,打没的是老三。在线教育虽然不像标准化程度高的领域那么残酷,但同一赛道的中小在线教育玩家日子都不好过,明兮大语文2月份宣布关闭也是疫情期间第一家倒闭的在线教育机构。

硬实力门槛高。互联网行业本身对于技术能力、供应链管理、服务品质门槛就非常高,属于赢家通吃的格局。从出行、生活这些场景来看,都被滴滴、美团这些巨头垄断,教育行业因地域、学科等原因细分程度较高,不至于像其他行业一两家通吃,但也会形成若干家在线教育头部玩家的格局。

就像这次疫情,所有的学生全部涌入在线,并不是所有家都能接得住。服务器宕机、师资配套不够、原有服务体系支撑不了这么大体量并发。这次疫情是对企业的组织能力、运营能力、产品能力和技术能力全方位的考验。最近的数据显示作业帮日活突破4100万,月活1.4亿,寒假正价班课招生量超过110万人。能接住这么大体量,对于大规模并发的技术要求,师资团队的供应链管理,组织应急协同能力的考验。

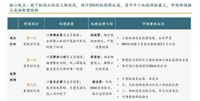
线下教培机构会形成哑铃型的格局。

数据来源:知鸟研究

最近看到知鸟研究报告和轻轻教育刘常科的文章,对线下机构的分析还是比较认同的。线下机构有三场战役要打:

第一仗:寒假班

大部分机构寒假班目前来看整体可控,很多机构寒假班在年前已经结课,未结课的机构都转型线上服务,以防止退费。西安新东方校长姚振华表示“疫情之下,尽管转线上的节奏有条不紊,但西安新东方依然产生了5%-10%的退费”。

第二仗:春季班

姚振华预估当前态势下,春季班新增收入会“拦腰减半”。他认为主要是两方面的原因:1.公立校的在线课占据学生大部分时间,抑制用户报班需求。2.扎堆的机构公益拉新课,挤压付费课的生存空间。

在线教育头部玩家的在线课程质量和服务质量,远超临时应对的线下机构。从调研情况来看,大部分机构虽然可以转型线上服务,但转型正价班并不顺利。

对于各省市的区域龙头机构来说,转型线上还算比较顺利。像深圳的思考乐,陕西的秦学教育,转线上的效果比预期中的好很多,一方面是区域龙头的师资储备和本地化教研能力较强,另一方面家长对本地品牌的信任度。这类区域龙头机构绝对是未来不可小觑的力量,很有可能借机涅槃成“区域性网校”这一角色,完成组织和业务的双重“在线化”,同时由于占尽本地化的优势,这股力量将对教培市场的格局产生深远影响。

第三仗:暑假班

疫情后大部分机构会回归线下教学模式,但都在考虑如何进行线上服务、线上运营、线上获客等,因此线上线下融合的OMO运营能力将成为核心竞争力。

暑假时间被公立校占用,势必造成抢夺学生校外培训时间的竞争加剧,合肥新东方最近推出了500元/科的暑期班,肯定会对本地学生的时间进行收割,洗掉大部分的中小机构。

经过这三场战役,现金流不充裕的中小机构,基本会被打残,教育行业会呈现出哑铃型的格局。哑铃的一头是行业巨头、区域龙头、在线教育头部玩家收割市场,像新东方、好未来行业巨头,像思考乐这类区域龙头,以及作业帮、猿辅导、有道精品课这类在线教育头部玩家。另一头是小微机构,这类机构灵活度和生命力强,行情不好直接歇业,待行情好转后再复活也行。中型的机构最尴尬,面临转型不成功则会被洗牌的境况。

2.教育产业链分工加速成熟

经济学之父亚当·斯密在《国富论》中提到分工提高效率。像制造业,苹果在全球共有13座组装工厂和156家官方的产品和零部件供应商。芯片、摄像头、显示屏、话筒、听筒等每个元器件都有专门的供应商,更有像富士通这样专业的代工厂商,全球化分工带来的效能成就了苹果公司的伟大。教育行业经过几十年的发展,逐渐向成熟迈进,也势必产生分工的重组,提高整合行业的效率。

教育产业链垂直分工会更加细致

教研内容供应。未来魔法校、爱学习、乐乐课堂、小雨象这些专业做教研内容输出的公司,集中人力、物力、财力做好上游优质课程内容的供应,赋能中小型的教培机构,教培机构只需要做招生和服务。

行业知识供应。朗培、腾跃、校长堡这样专业做商学院和教培校长峰会的服务商,赋能中小型培训机构的知识学习。

招生/咨询供应。还有些专业做招生和咨询服务的供应商,解决教培机构招生难和管理难的痛点。

SAAS供应。像校宝、小麦助教、小鹅通这些做SAAS系统的,帮助教培机构在线化能力升级。

赋能生态。在线教育头部玩家(作业帮、猿辅导、有道)以及互联网的巨头们(腾讯、阿里、字节、快手),肯定也会开放生态,输出自己的基础能力,来赋能整个行业生态,这次疫情也加速了这些巨头在教育领域布局的速度。

3.教育产业链水平分工会更加细致

K12领域全国性网校和区域性网校并存。疫情前各区域龙头更多精力在线下,也因为各种阻力,没有突破区域的束缚。但这次被疫情倒逼了这类机构的进化,他们既有本地化教研能力,也有本地优质的教学效果保障,积累多年区域性口碑,也有线下门店的信任保证,区域型网校一定会长出来。全国性网校因为对各地考情考务,学习进度,难易程度等把控并不精准,理论上各地区域龙头是有机会的。

未来线上线下发展格局明确。无论线上还是线下,各种课程形态的水平分工会更加细致。但无论是哪种形态都只是“术”,能更好的解决教学效果才是“道”。教学效果的保证一定是优质师资的高效供给、优质的课程内容以及配套的服务体验整体的供应链解决方案。这次疫情能接住这么大线上流量的,都是在教学效果供应链端修炼已久的玩家。这些玩家在教研端投入了大量资源,并能高效的提供线上师资,再辅以配套的服务体系。像作业帮、猿辅导这些头部机构,都有成千上万名员工,组织能力的修炼也是经过了长期的磨合。


从上图看出,线上线下机构都是在找教学效果与价格和互动体验动态平衡点,以满足用户的需求。

K12线上未来发展格局明确,目前跑出来的几种形态:在线直播双师大班课(高途课堂)、在线直播同城小班课(东方优播)、在线直播1对1(掌门1对1、学霸君、VIPKID)。AI录播课在K12领域暂时未被验证,但在幼小领域斑马英语目前跑的还不错。

线下机构发展格局只会存在三种:具备在线化能力的区域龙头、依附巨头生态的本地机构、“哑铃”另一头的小机构。

丘吉尔说:不要浪费一场“好”危机。有时候在逆境下会催生出更有利于行业发展的模式,我们未来的增长会更快,发展会更良性。

 

 

 

发布日期:2020-03-21
『 打印 』

宁德师范学院继续教育学院  Copyright &copy Ningde Normal University All Right Reserved.
单位地址:宁德市东侨经济开发区学院路1号   邮政编码:352100   闽ICP备10024257号